정보공개청구
정보공개제도
국민의 알권리를 보장함으로써 국민이 국정운영에 참여할 수 있도록 하기
위한 제도이며, 공공기관이 보유 · 관리하고 있는 정보를 국민의 청구에
의하여 열람, 사본, 복제 등의 형태로 청구인에게 공개하거나,
공공기관이 자발적으로 또는 법령 등의 규정에 의하여 의무적으로
보유하고 있는 정보를 배포 또는 공표 등의 형태로 제공하는 제도입니다.
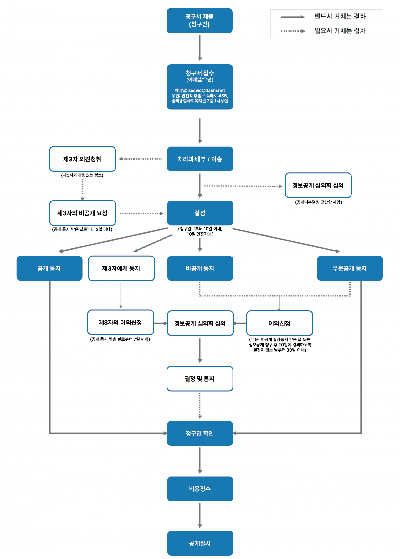
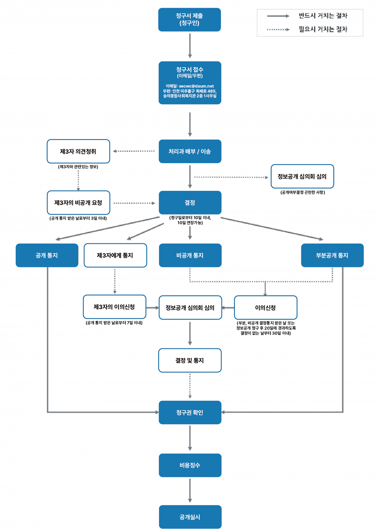
정보공개 업무처리절차

근거법령
-
공공기관의 정보공개에 관한 법률 법률 전문 다운로드이 법은 공공기관이 보유ㆍ관리하는 정보에 대한 국민의 공개 청구 및 공공기관의 공개 의무에 관하여 필요한 사항을 정함으로써 국민의 알권리를 보장하고 국정(國政)에 대한 국민의 참여와 국정 운영의 투명성을 확보함을 목적으로 한다.
-
공공기관의 정보공개에 관한 법률 시행령 법률 전문 다운로드이 영은 「공공기관의 정보공개에 관한 법률」에서 위임된 사항과 그 시행에 필요한 사항을 규정함을 목적으로 한다
-
공공기관의 정보공개에 관한 법률 시행규칙 법률 전문 다운로드이 규칙은 공공기관의정보공개에관한법률 및 동법시행령에서 위임된 사항과 그 시행에 관하여 필요한 사항을 규정함을 목적으로 한다.
청구서식
-
청구서식을 다운로드받아 작성하셔서 복지관 2층 사무실 또는 이메일로 제출 가능합니다.정보공개 청구서(양식) 다운로드